(一)说明
以锂电池生产企业为代表,编制锂电池行业应急处置卡参考模板。企业应急处置卡参考模板主要分为:
1、应急指挥机构应急处置卡参考模板。包括应急指挥机构、应急指挥机构办公室和应急总指挥等应急处置卡。
2、应急小组应急处置卡参考模板。按照应急小组编制应急处置卡参考模板,包括技术保障组、抢险救灾组、医疗救护组和后勤保障组等应急处置卡(企业可根据自身特点增加或删减应急小组,但应包含所有应急职责)。
3、典型岗位应急处置卡参考模板。针对一线作业人员编制的应急处置卡参考模板,按照风险类型制定应急处置要点。
4、紧急救护处置卡参考模板。编制了紧急救护处置卡参考模板,列出了紧急救护基本操作要点,企业可根据实际情况,将紧急救护处置卡增加到岗位应急处置卡中。
企业应充分结合本企业风险特点,建立健全与岗位相匹配的应急处置卡,并以口袋卡、口袋书或现场看板等多种形式展现。
(二)《应急指挥机构应急处置卡参考模板》

(三)《应急小组应急处置卡参考模板》




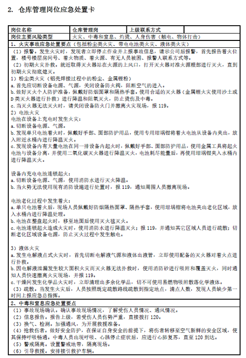
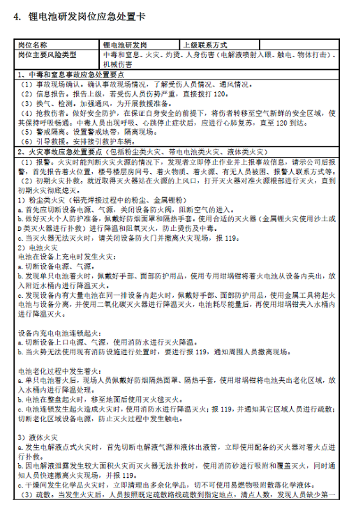
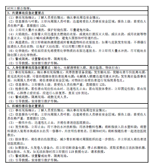
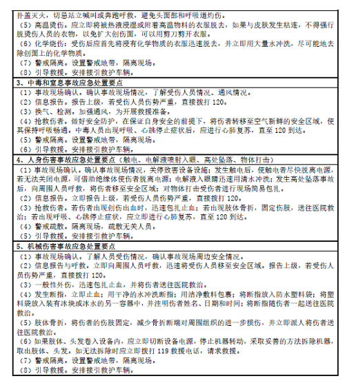
(四)《典型岗位应急处置卡参考模板》
1. 锂电池生产企业岗位风险说明
锂电池生产企业主要岗位及其风险如下:
(1)仓库管理岗:火灾、中毒和窒息、灼烫、人身伤害(触电、物体打击);
(2)设备维修岗:人身伤害(触电、高处坠落、物体打击)、中毒和窒息、机械伤害;
(3)锂电池研发岗:中毒和窒息、火灾、灼烫、人身伤害(电解液喷射入眼、触电、物体打击)、机械伤害;
(4)锂电池生产岗:火灾、灼烫、中毒和窒息、人身伤害(电解液喷射入眼、触电、高处坠落、物体打击)、机械伤害;
(5)有限空间作业:中毒和窒息、触电;
(6)运输岗:车辆伤害。








(五)《紧急救护处置卡参考模板》
紧急救护为基本常识,提倡企业员工掌握急救知识。本紧急救护处置卡,列出了紧急救护基本操作要点。企业应做好内部培训,发挥紧急救护处置卡的作用。紧急救护应由受过专业训练,具有相应技能(证书)的人员实施。
